上市公司股票被st之后如何申请摘帽详细解析
上市公司股票被st之后如何申请摘帽详细解析
一不小心就可能踏入“雷区”,发现自己买入的股票被ST了。面对这突如其来的变故,许多投资者都心急如焚,想知道何时才能让这股票“摘帽”,去掉那令人不悦的ST标识。事实上,股票被ST的情况千差万别,有的需要静待年报的公布,才有可能申请摘帽;而有的则只需及时消除不良影响,就有机会申请恢复。因此,关键在于你要先弄清楚自己的股票究竟属于哪种情形,然后才能有针对性地采取措施,应对这一挑战。
第一种,无需年报披露,就可申请撤销ST :
1,非经营性占用资金或者违规担保(界定:达最近一期经审计净资产绝对值5%以上,或金额超过1000万元,未能在1个月内完成清偿或整改);
2,无法正常召开董事会、股东大会并形成决议;
生产经营活动受到严重影响,且预计在3个月内不能恢复正常生产;
3,主要银行账户被冻结。 以上被ST的情况,只要相关风险情形已完全消除,上市公司及时公告,就能向交易所申请撤销ST,不用等到年报披露。
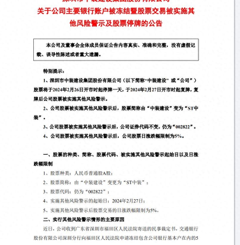
比如:st中装,主要银行账户被冻结,按照道理说,解除重要银行账户解冻,就能被st了,但是由于经营和大环境的原因,公司需要破产重组,综上被st的每个公司,都需要具体情况具体分析的。

这是st中装被st的时候发布的公告

ST中装摘帽需要满足一系列条件,。具体来说,
第一:公司需要改善财务状况,实现盈利,并确保股东权益为正。此外,公司的财务报告需要获得审计师的无保留意见,表明财务信息的真实性和合规性。
第二:如果ST中装因银行账户被冻结等原因被ST,还需要解决这些问题,如与银行协商解除冻结等。
一旦满足摘帽条件,公司可以向交易所提交摘帽申请,经交易所审核通过后,即可摘帽。投资者应关注公司的后续表现和交易所的公告,以便及时了解公司的最新动态和投资风险
第二种:需要等到年报披露后,才能申请撤销ST
1,近一年内控审计报告或鉴证报告被出具“无法表示意见”或否定意见的,或未按照规定披露内控审计报告(新规);
2,扣非净利润:近3个会计年度,扣非前后净利润为负的,且近一年(会计年度)的财务审计报告反映公司持续经营能力有问题的(新规,扣非就是扣除非经常性损益,非经常性损益就是公司通过炒股炒楼之类赚来的钱,是不能持续的收入);
3,公司严重失信,或持续经营能力明显有问题等其他情形(比如财务造假)。 以上审计报告有问题、财务指标有问题等情况需要审计报告、独董专项意见等文件,因此即使风险解除了,也要等到年报出了才能申请摘帽。
举例说明,
盛屯矿业,明明是盈利的,况且公司一切都正常,很多人对于它被st都一知半解,认为盈利就能申请摘帽,但是恰恰不是如此的。


红色的箭头才是它被实施st的原因

#盛屯矿业什么时候摘帽#
通过上面的信息大家应该知道,如果盛屯矿业想要摘帽,需要满足一系列条件。
首先,根据中国证监会的规定,公司必须等待行政处罚决定书下发满12个月后,才能申请摘帽。
同时,公司需要就行政处罚决定所涉事项对相应年度财务会计报告进行追溯重述,并且这一整改工作已经完成。
除此之外,盛屯矿业还需要满足其他摘帽条件,包括公司上一年度净利润为正值、股票的净资产高于1元、会计师出具肯定的意见报表、公司不在证监会责令整改期间、公司正常经营且主要账户没有被冻结,以及经过证监会或交易所的审批准许摘帽。
只有在满足所有这些条件后,盛屯矿业才能向交易所申请撤销特别处理,即“摘帽”。
关键在于你要先弄清楚自己的股票究竟属于哪种情形。
-
- 梁安琪有几个子女怎么怀孕的?梁安琪怎么这么厉害怎么哄赌王
-
2025-10-31 23:40:31
-
- 细数中国近年来取得的成就
-
2025-10-31 23:38:15
-
- 女生说男生油腻的潜台词?无非代表这几个含义
-
2025-10-31 23:35:59
-
- 南京大屠杀:毫无人性的暴行
-
2025-10-31 23:33:43
-
- 喜迎国庆|别忘了给孩子讲讲国庆节的来历!
-
2025-10-31 23:31:28
-
- 世界步兵排名,你认为谁是第一?中国没你想象的那么强大!
-
2025-10-31 23:29:12
-
- 胡宗南简介
-
2025-10-31 23:26:56
-
- 各色玫瑰的花语是什么?让你了解每种玫瑰背后的故事
-
2025-10-31 06:24:12
-
- 2019年宁波女孩在网上炫富:我妈送我一条街,给我100万零花钱
-
2025-10-31 06:21:56
-
- 四川凉山彝族“名声不好”是有原因的,这原因是不是太过于偏见了
-
2025-10-30 12:30:01
-
- 看了两遍的《老处女日记》,在这个冬天重新温暖你
-
2025-10-30 12:27:45
-
- T126次列车由成都西开往东莞东,四川地区到珠三角地区的特快列车
-
2025-10-30 12:25:28
-
- 亲戚关系称呼大全:
-
2025-10-30 12:23:12
-
- 影视小说中经常频繁出现的湘西蛊毒术,是否真的存在?
-
2025-10-30 12:20:55
-
- 李小璐疑“佛媛”,不雅照片疯狂流传,网友炸裂:恶心!
-
2025-10-30 12:18:40
-
- 国足发文“来日再战” 亚运淘汰赛连进三球仍无力回天经历“一轮游”
-
2025-10-30 12:16:24
-
- 春节将至,提醒大家:这“6样”年货务必提前备好,能省不少钱
-
2025-10-30 12:14:08
-
- 07快男:吉杰、阿穆隆、姚政、郭彪,四位追梦人的奋斗历程
-
2025-10-30 12:11:52
-
- “江西老表”是怎么来的?为何江西湖南人喜欢喊人老表,你知道吗
-
2025-10-30 12:09:36
-
- 东莞黑老大太子辉巅峰期有多猖狂?
-
2025-10-29 14:46:07



办理4050的利弊(办理4050的利弊 千万别办灵活就业4050)
酷狗kgm怎么转换mp3格式(kgm转换mp3最简单方法)