国马新能源车2022年最新消息,2022新港岛国马新能源汽车上市时间
国马新能源车2022年最新消息,2022新港岛国马新能源汽车上市时间
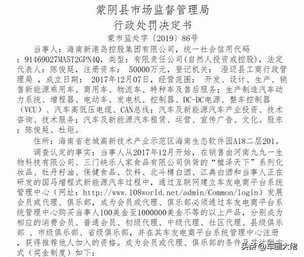
早在2019年,国马新能源公司就扬言要在10月份上市,上市后将发行6000万股,并以8元每股的价格兜售原始股。但还没等到公司上市,国马新能源隶属的新港岛集团就因“组织策划网络传销”而被市场监督局处罚。

经蒙阴县市场监督管理局调查发现,新港岛集团在2017年就开始在网上发展会员及代理,并要求会员购买100-100万美金不等的产品,以累计花费来编排会员等级。截止至2019年4月,新港岛集团已经发展会员3万多人,公司从中获利3801万余元。
蒙阴县市监局依据《禁止传销条例》的规定,没收了新港岛集团38016363.99元的违法所得,并对公司处于200万元的罚款。自从公司被罚后,新港岛集团和国马新能源汽车也在市场上销声匿迹,根据“企查查”可以看到目前“金一新能源集团”、“新港岛控股集团”等公司都已经处于注销状态。


截止至文章发布,国家工信部的新车目录也没有国马新能源汽车的申报信息,由此可见,2022新港岛国马新能源汽车大概率是不会上市了。在很多网友看来,国马新能源汽车从一开始就没打算造车,该公司不断宣称新车上市不过是为了引人上钩罢了。
其实新港岛新能源已经不是第一次干这种非法勾当了,该公司的前身是“金一集团”,当年金一集团跑到韩国去成立分支机构,然后各种吹嘘称自己公司实力强劲。他们先是将“陆风X7”吹成是自己研发的新能源汽车,接着又西装笔挺地跑到野马汽车工厂门口摆拍,号称金一集团将野马汽车收购了,并表示金一集团会在两年内在中国股市上市。


经过一系列的骚操作以后,一大批韩国投资人成功被忽悠瘸了,但纸始终都是包不住火的,很快韩国媒体便发现所谓的新能源车实际上是陆风X7,而所谓的收购野马汽车也是假的。随后陆风汽车还发文表示将追究金一集团虚假宣传的法律责任,眼看事情败露了金一集团便直接拿钱跑路回国,留下一批韩国受害者在风中凌乱。

由此可见,所谓的新港岛新能源、国马新能源都不过是原始股骗局罢了,和此前贵州黔东南州警方破获的“国宏众筹”特大传销案是一个性质的。其实目前市面上还有许多打着造车名义的骗子公司,大家在投资前一定要擦亮双眼,避免落入不法分子设下的陷阱。
-
- 夫妻之间、婚姻要怎么才幸福
-
2025-08-27 13:53:10
-
- 沈佳妮:娱乐圈中的静谧诗篇
-
2025-08-27 13:50:55
-
- 荥阳一中举行第四届感动校园人物颁奖典礼
-
2025-08-27 13:48:41
-
- 若2024年呼南高铁豫西通道焦平城际铁路开工,洛阳会有哪些变化?
-
2025-08-27 13:46:26
-
- 深圳欢乐谷过山车碰撞至8人受伤,亲历者讲述惊险过程
-
2025-08-27 06:57:23
-
- 初中语文:18张图,18个四字成语,看出一个算你牛
-
2025-08-27 06:55:08
-
- 西安大雁塔丨旅游攻略丨景点介绍
-
2025-08-27 06:52:53
-
- 就是这么霸气!大数据详解《美人鱼》票房30亿之路
-
2025-08-27 06:50:39
-
- 你变了,不爱充钱了,感受被我马化腾支配的恐惧吧。 (表情包集)
-
2025-08-27 06:48:24
-
- 这11条心理援助热线让人既踏实又安心
-
2025-08-27 06:46:09
-
- 璺ㄥ勾鍘诲摢鍎匡紵鏍床璺ㄥ勾鏀荤暐鏉ュ挴
-
2025-08-27 06:43:54
-
- 互动、自由、简单,Kahoot如何玩转游戏化教学?
-
2025-08-27 06:41:39
-
- 杭州下一轮地铁规划展望
-
2025-08-27 06:39:25
-
- 海康威视员工工资遭泄露
-
2025-08-27 06:37:10
-
- 戏里“土得掉渣”,戏外嫁帅气老公,生一子幸福美满
-
2025-08-26 20:32:45
-
- 西班牙人老板陈雁升终于出来表态了,是否有点儿太晚了?
-
2025-08-26 20:30:31
-
- 为什么坐位体前屈总是不达标,除了柔韧度差,还有1个重要原因
-
2025-08-26 20:28:16
-
- 43岁的广东台美女主持人赵荣,已嫁富商多年,女儿今年9岁
-
2025-08-26 20:26:01
-
- 手机卡可以在外地注销吗?很多人走了弯路,你知道答案吗?
-
2025-08-26 20:23:46
-
- 科举前三名有特定称号,这些称号是怎么来的?根据又是什么?
-
2025-08-26 20:21:31



适合60-80岁老人代步的4种电动车,不限年龄又能上路
76岁退休大妈,连续30年每天一杯沙棘原浆,揭秘沙棘原浆3大谎言